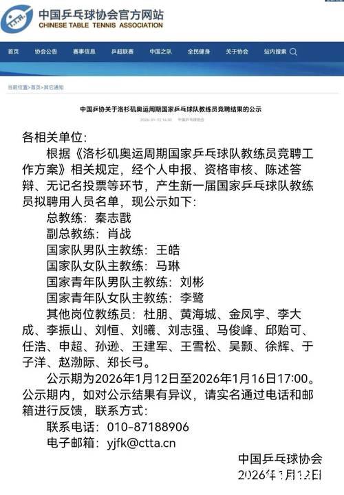
中国乒乓球队新周期的关键一跃,不是从某一场冠军开始,而往往源自一次深思熟虑的教练团队调整。中国乒协公布国家队教练组名单,并拟任秦志戬出任总教练,这不仅是一则简单的人事消息,更像是新周期的起跑枪声。面对巴黎奥运会之后的更新换代、国际对手的快速追赶,以及青少年培养体系的升级需求,这次调整释放出鲜明信号 以更系统的团队管理、更前瞻的技战术储备,继续巩固乃至重塑中国乒乓在世界体系中的标杆地位。
一 国家队教练组名单背后的战略信号
表面上看,中国乒协公布国家队教练组名单,是一次例行的组织架构优化,但从时间点、人员构成、岗位分工等多重维度来看,这份名单折射出的是一种“新周期整体设计”的思路。当前国际乒坛,欧洲多国加大投入,日本、韩国在青训体系和科学化训练手段上持续加码,新兴力量不断涌现,传统“夺冠惯性”已不再是天然保险。在这样的背景下,通过国家队教练组重组来提升整体战斗力与持续竞争力,几乎是必然选择。教练组不仅要完成“备战大赛”的任务,更肩负起“规划未来”“传承文化”“输出理念”的综合使命,这也是为何总教练这一角色的权威性与统筹力显得尤为关键。
二 秦志戬拟任总教练的多重考量
秦志戬之所以被拟任为国家队总教练,很大程度上源自他在过去多年的执教实践中,展现出的综合能力。他既是队员时代的优秀运动员,又是顶尖主力的长期主管教练,横跨“亲历者”和“设计者”两种身份。对乒乓球技战术发展的趋势、运动员心理的细微变化、国际对抗格局的起伏,他都有一线体感。这种从训练馆到赛场、从个人单项到整体布局的立体经验,是总教练岗位极为需要的核心资产。更重要的是,他多次参与奥运会、世锦赛等重大赛事的备战工作,深知“高压环境下的临场决策”和“周期化训练安排”的细微平衡,这决定了他不仅能带队打好一场比赛,还能为一个奥运周期甚至更长阶段进行整体规划。
三 总教练角色从“技术教头”到“系统架构师”的转变
过去的乒乓球总教练,更多被公众理解为“技术权威”“选人定阵的核心决策者”。而在当代竞技体育高度职业化、数据化、多学科融合的背景下,总教练更像是一个“系统架构师”。他既要懂技战术,又要能协调科研团队、体能教练、康复师、心理师、数据分析师等多方力量,把“人、方法、环境、目标”串联起来,形成一套高效运转的训练与竞赛体系。以中国乒协此次公布的国家队教练组为例,不同组别主教练、副教练、专项教练各司其职,如果缺乏一个具备全局视角和平衡能力的总教练,很容易出现资源分散、侧重失衡等问题。秦志戬拟任总教练,意味着未来中国队会更加注重整体系统搭建,而不只是单点突击。

四 案例分析 从“一对一名将教练”到“全队管理中枢”
以往,人们在谈起秦志戬时,往往会自然联想到他与某些国乒主力之间的师徒关系,以及在关键赛事中对核心主力心理引导、技战术打磨所起到的作用。这种“一对一名将教练”的角色,是他成名的起点,也是外界评价他的直观依据。但站在总教练的高度,他需要完成从“专注某一名将”到“统筹全队资源”的角色转型。例如,在构建男队、女队、混双等不同项目的规划时,他不仅要考虑某一位主力如何保持统治力,还要制定合理的轮换策略、梯队衔接方法、年轻球员的大赛历练路径。这类似于从“优秀项目经理”成长为“全公司运营总监”的过程,要看得更远,兼顾更多群体利益。对他而言,这既是挑战,也是展现能力的新舞台。
五 教练组多元化分工与协同的意义
中国乒协此次公布国家队教练组名单的一个亮点,是分工细化与结构多元。无论是重点项目组、青年组、专项技战术研究小组,还是体能与康复团队,都体现出一种更专业化的布局思路。在这样的体系中,总教练不可能事无巨细亲自抓每一个训练细节,但必须搭建起高效的信息流与决策机制。例如,某位青年教练在观察年轻队员时发现技术风格更接近欧洲流派,可能在国际赛场上更受挑战,这一信息需要快速汇总到总教练层面,进而也许会引发训练结构的调整、外训对手的选择变化甚至是参赛策略的重新规划。教练组名单的公布,不只是公示“谁在带队”,更是在向外界展示一个强调协同、重视科研、注重梯队的管理理念。

六 在传承与创新之间寻找平衡点
中国乒乓球队长期占据世界乒坛的制高点,离不开一代代教练和球员积累下来的经验与文化。传统的“严谨作风”“艰苦训练”“细致准备”,构成了球队精神的底色。在全球化和科技化加速的今天,仅靠传统经验已经难以保证持续优势。如何在保持“国球”传统的来源源不断吸纳新技术、新理念、新方法,是秦志戬拟任总教练后需要回答的核心命题。他既要延续中国队一贯的训练强度和严密纪律,又要对新型训练手段、数据分析技术、跨项目交流保持开放态度。比如借鉴网球、羽毛球、篮球等项目在心理调适、身体负荷管理方面的成熟做法,引入更科学的赛季规划。这种“在传统中创新”的路径,将在很大程度上决定未来数年中国队的天花板。
七 聚焦新生代如何打造可持续竞争力
中国乒协公布国家队教练组名单以及秦志戬拟任总教练,对外界来说,另一大关注点是“年轻球员会如何被看见和使用”。在奥运周期更迭、老将逐步退役或减负的大背景下,新生代能否在国家队体系中获得足够的上升通道,关系到整个项目的可持续竞争力。总教练必须在成绩与培养之间找到适度平衡 一方面要确保世界大赛金牌不旁落,另一方面不能完全依赖长期主力去“扛所有关键场次”。通过合理安排国际比赛出场机会、引导年轻人参与高强度队内竞争、设计有针对性的专项训练,才能让他们在压力与成长之间形成良性循环。教练组名单中青年组、陪练组、科研支持团队的配置,实际就是为这一目标服务,而这套资源能否被高效整合,则很大程度上取决于总教练的整体布局能力。
八 心理建设与团队文化的再塑造
现代乒乓球的比拼早已不限于技术和体能层面,心理抗压能力往往在关键球上左右胜负。国家队教练组的调整,也为团队文化与心理建设提供了新的切入点。作为总教练候选人,秦志戬不仅要关注技术上的“板板相连”,更要关心队伍内部的“心心相连”。在长期备战中形成一种既有竞争又有互相扶持的氛围,让主力与替补、老将与新秀、男女队之间建立更顺畅的沟通与互信,这有助于在遭遇挫折时快速调整,在面临强敌时保持统一。在这一点上,他过往与主力球员共同经历起伏的经验,将成为他构建团队心理体系的重要资本。
九 中国乒协管理思路的升级与外部期待
从宏观角度看,此次中国乒协公布国家队教练组名单,并拟任秦志戬出任总教练,折射出的是一个更现代化的管理理念。从“重结果”走向“既重结果又重过程”,从只盯住某一届大赛的成绩,转向对整个项目长期生命力的审视。这种转变迎合了公众对中国乒乓的期待 不再只是单一地渴望奖牌数量,更希望看到一支始终充满新鲜感、创新力与责任感的国家队。无论是对外交流、社会公益,还是校园乒乓推广,国家队教练组和总教练的形象与决策都在无形中起着引领作用。公众对秦志戬拟任总教练的关注,既是对其个人能力的检验,也是对中国乒协整体改革方向的一次观察。

十 展望新周期的竞争格局与中国队的应对
未来几年,世界乒坛的竞争格局注定会更加复杂 多国加快青训布局、强化数据支撑、聘请高水平外教,“围攻中国队”的氛围不会减弱。在这种环境下,中国乒协通过公布国家队教练组名单、完善组织结构,并拟任秦志戬担任总教练,实质上是率先迈出“主动变化”的一步。只要教练组能够在实践中逐步跑通协同机制,让科研、训练、比赛形成闭环,让传承与创新找到平衡点,让老将与新秀形成合理梯队,中国乒乓依然有足够的底气站在世界之巅。对于中国队来说,更重要的不是继续证明“自己很强”,而是在一个不断变化的世界里,证明自己依然能引领变化。

联系我们
电话:0371-7356360
手机:13367376462

公司地址
地址:江西省宜春市宜丰县新庄镇

公司名称
完美体育